{{ 'fb_in_app_browser_popup.desc' | translate }} {{ 'fb_in_app_browser_popup.copy_link' | translate }}

{{ 'in_app_browser_popup.desc' | translate }}

<春節前最後出貨時程> 宅配2/12(四)14:00前、超商2/13(五)12:00前

👉🏻毛絨絨極暖腳套 登入會員領$500現折券

🎁全館滿2件即贈Sunshine 暖手暖宮袋

<春節前最後出貨時程> 宅配2/12(四)14:00前、超商2/13(五)12:00前

👉🏻毛絨絨極暖腳套 登入會員領$500現折券

🎁全館滿2件即贈Sunshine 暖手暖宮袋

<春節前最後出貨時程> 宅配2/12(四)14:00前、超商2/13(五)12:00前

Your Shopping Cart is empty.
{{ (item.variation.media ? item.variation.media.alt_translations : item.product.cover_media.alt_translations) | translateModel }} {{ (item.variation.media
                    ? item.variation.media.alt_translations
                    : item.product.cover_media.alt_translations) | translateModel
                }}
{{ 'product.bundled_products.label' | translate }}
{{ 'product.bundle_group_products.label' | translate }}
{{ 'product.buyandget.label' | translate }}
{{ 'product.gift.label' | translate }}
{{ 'product.addon_products.label' | translate }}
{{item.product.title_translations|translateModel}}
{{ field.name_translations | translateModel }}
  • {{ childProduct.title_translations | translateModel }}

    {{ getChildVariationShorthand(childProduct.child_variation) }}

{{ 'product.set.open_variation' | translate }}
  • {{ getSelectedItemDetail(selectedChildProduct, item).childProductName }} x {{ selectedChildProduct.quantity || 1 }}

    {{ getSelectedItemDetail(selectedChildProduct, item).childVariationName }}

{{item.variation.name}}
{{item.quantity}}x NT$0 {{ item.unit_point }} Point
{{addonItem.product.cover_media.alt_translations | translateModel}}
{{ 'product.addon_products.label' | translate }}
{{addonItem.product.title_translations|translateModel}}
{{addonItem.quantity}}x {{ mainConfig.merchantData.base_currency.alternate_symbol + "0" }}

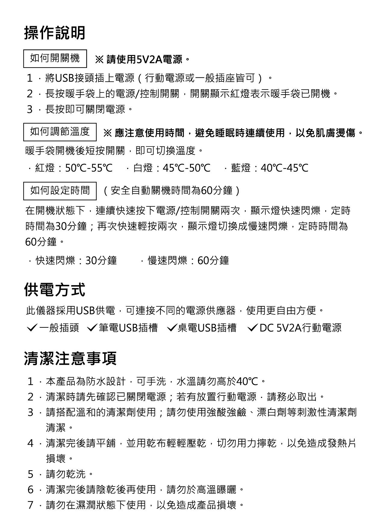
使用說明書】Sunshine發熱暖手袋 WH-002

Heated Hand Warmer WH-002